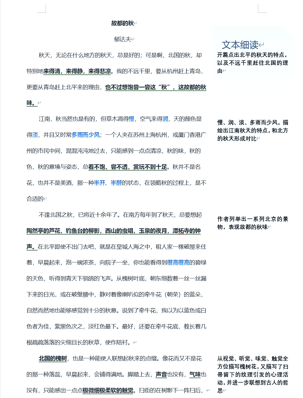
笔记本电脑维修主板的费用大致是多少?笔记本电脑在日常使用中,由于频繁的操作和长时间的运行,可能会面临各种硬件故障。尤其是主板问题,一旦发生,往往需要较为复杂的维修或更换。因此,了解笔记本电脑主板维修的费用,成为了很多用户关心的话题。那么,笔记本电脑主板维修大致需要多少钱?本文将就此话题进行详细探讨,并提供一些参考信息,帮助大家做出更明智的选择。主板维修费用的影响因素主板是笔记本电脑的核心部件之一,承担着连接各种硬件并确保其正常工作的功能。因此,一旦主板出现故障,维修费用相对较高。影响主板维修费用的因素有很多,以下是几个主要的方面:. 故障类型不同的主板故障类型会导致维修费用的差异。如果是简单的电路故障或断线问题,维修的费用相对较低,可能只需要几百元。而如果是主板芯片损坏,或是电源模块、显卡等重要部件损坏,维修的难度较大,费用也会相应增加。在某些情况下,主板损坏得非常严重,甚至需要更换整个主板,这时费用可能会高达数千元。婆坪托秃?笔记本电脑的品牌和型号也会直接影响维修费用。一些高端品牌的笔记本电脑,主板的维修成本相对较高。例如,苹果、戴尔、惠普等品牌的主板,因其使用了特殊设计和材料,所以维修时需要更高的技术要求和配件,这无形中提高了维修费用。而一些普通品牌的笔记本电脑,主板的维修费用则相对较低。此外,不同型号的笔记本电脑其主板的复杂程度也有所不同,高端型号的主板往往需要更多的时间和精力来修复,费用自然也会相应提高。3 人工成本主板维修过程中,所需的配件和人工成本也是费用的重要组成部分。如果需要更换损坏的元器件,比如芯片、电容、电阻等,所需配件的费用会直接影响最终的维修价格。而人工成本则与维修公司选择的技师水平和维修所需时间有关。通常,资深的维修技师收费较高,但他们的技术也会相对更加成熟,维修效率和成功率较高。挡?不同地区的物价水平也会影响笔记本电脑主板维修的费用。在一些大城市,维修费用可能会较高,尤其是在技术较为集中的区域,如北京、上海、广州等地。而在一些二三线城市,维修费用相对较为亲民。不同地区的维修公司收费标准不同,用户可以根据自身所在的区域选择合适的维修服务。局鳜蕹<墓收?了解主板常见的故障类型,能够帮助用户更好地判断自己电脑是否需要维修,以及维修的费用。以下是几种常见的主板故障类型:#?是本电脑电源模块的故障可能导致电脑无法开机,或者在开机后无法保持稳定的电力供应。电源故障可能是由于电源电路损坏、元器件老化或电池问题引起的。在这种情况下,维修人员通常会检查电源模块的电路是否有损坏,必要时更换损坏的元器件。##2瞎奔潜镜缒缘南允拘Ч徽#蛘呦允酒魑薹ㄕO允就枷瘢赡苁窍钥ǔ鱿至宋侍狻O钥ㄊ侵靼迳系闹匾考唬舫鱿止收闲枰形藁蚋弧D承┣榭鱿拢钥赡芤丫胫靼寮桑馐蔽薜哪讯群头延媒细摺?###3.节剧缘母髦纸涌冢ㄈ鏤SB端口、HDMI接口、耳机插孔等)发生故障,可能是由于接口电路损坏或焊接问题导致的。虽然这种故障相对较为简单,但如果主板上多个接口发生故障,维修的复杂性和费用也会增加。###4. 主?室个较为严重的问题,通常是由于电路板受潮、元器件损坏或电源不稳定造成的。主板短路可能导致整机无法开机,甚至损坏其他部件。维修这种故障需要对主板进行彻底检查和修复,费用较为昂贵。##如何选择职?当是本电脑主板出现故障时,选择一家可靠的维修服务商至关重要。以下是几个选择维修服务时需要考虑的因素:###1. 正规认值摭婺维修服务商,可以确保维修过程中使用的配件是正品,并且技术人员具备专业的维修能力。部分品牌公司提供授权维修服务,用户可以通过品牌官网或授权维修点进行维修,避免因维修质量不达标而带来额外的损失。###2. 透明的收费暾肺商会提前告知维修的收费标准,并根据故障的具体情况进行评估。避免选择那些没有明确报价的维修公司,以免造成不必要的经济损失。###3. 售后保障好敌花的售后保障,确保维修后出现问题可以进行免费修复或更换。选择具有良好售后服务的维修公司,可以为用户带来更多的保障。##总结笔记本电脑主板多忠素而异,主要包括故障类型、品牌型号、配件费用、人工成本以及地域差异等。了解这些因素后,用户可以更好地判断维修费用,并选择适合的维修服务。在选择维修商时,确保其正规性、透明的收费标准和良好的售后保障是非常重要的。通过合理选择和了解费用细节,能够有效避免过高的维修费用,并确保设备得到高质量的修复。








京公网安备11000000000001号
京ICP备11000001号