2025年10月19日 第58页
怎样偷偷接收老公微信

怎样偷偷接收老公微信

小编与老婆结婚有几年了,为了生活小编不得不跑到离家几百公里外的大城市中工作,而老婆只能在老家照顾老人和孩子,差不多也要个把月才能回一次家。我们每天只能在微信上聊聊每天的生活以及家常。就在前两天老婆在微信上叮嘱我办一个...

桂花茶功效作用与主治

桂花茶功效作用与主治

阅读本文前,请点击箭头所指蓝色字,再点击关注,看下期更精彩的内容.完全是免费订阅,请放心关注. 冬天到来,寒风凛凛,你一定会喝些热饮料来取暖。 加上秋冬季节气候干燥,空气湿度小,皮肤易干燥,女生们应该尤其重视补充身体...

国家二级运动员标准800

国家二级运动员标准800

有这么一群孩子,他们冬天顶着凛冽的寒风在田径场上纵横驰骋,夏天顶着炎炎烈日在红色跑道上挥汗如雨,他们把青春和热血奉献给了运动场,却把对于未来的梦想留给了自己,他们就是来自莱西市机械工程学校运动训练专业的同学们。 莱西...

农村区域发展专业简介

农村区域发展专业简介

hey,man,what's up? 你问我这是搞什么事情? 我说我是在寻人启事呀,man 我们在三江并流世界自然遗产腹地老君山周围组织老百姓做环境保护;我们召集了周边八百多户村民共同保护森林;他们不拿一分补贴,还自...

三眼一板的意思?

三眼一板的意思?

寻龙点穴的目的,是为了给自己的先人找一个安放骸骨的地方。古人认为先人的骸骨如果安葬得体,得到天地之气的能量,那么后人就会兴旺发达,反之后人就会出现败落甚至绝后。 在古代只有皇亲国戚或是大户的人家,才有条件去寻找龙脉和...

形容春天的一段话二年级

形容春天的一段话二年级

语文是小学阶段的重要学科,也是所有学科学习的基础,我们必须为孩子的语文学习打好基础。以下是小学1-6年级语文常识、名言名句、成语、谚语、歇后语大汇总! 总有孩子用得到的时候,爸爸妈妈们,为了孩子赶紧收藏起来吧!一、常...

王一博粉丝什么时候突破3000万

王一博粉丝什么时候突破3000万

随着时代的变化,微分销已经成为今年最火爆的销售平台,成为企业的销售利器,越来越多的企业建设分销商城,大家都知道分销商城最重要的就是粉丝,但是仍然有很多企业或个人不知道该怎么们吸粉,今天波罗蜜科技小编给大家分享一些增粉...

丸碧护肤品的主打功效是什么

丸碧护肤品的主打功效是什么

当前金融环境纷繁复杂,家庭财富中实际上也会有一些有“毒”资产或者理财产品,所以,2016家庭理财首选要做好“排毒”工作,以下是理财师梳理的家庭理财四大有“毒”理财产品,投资者要尽量排清。...

黑檀木鉴别方法图解

黑檀木鉴别方法图解

中文名称:黑檀,别名:乌木、黑紫檀,大乔木,高达15~18m,直径0.6~0.9m。本属约500种,广泛分布于世界热带及温带地区。常从非洲的马达加斯加小批量进口,不带树皮和边材。 心边材区别明显。心材漆黑色或黑褐色。...

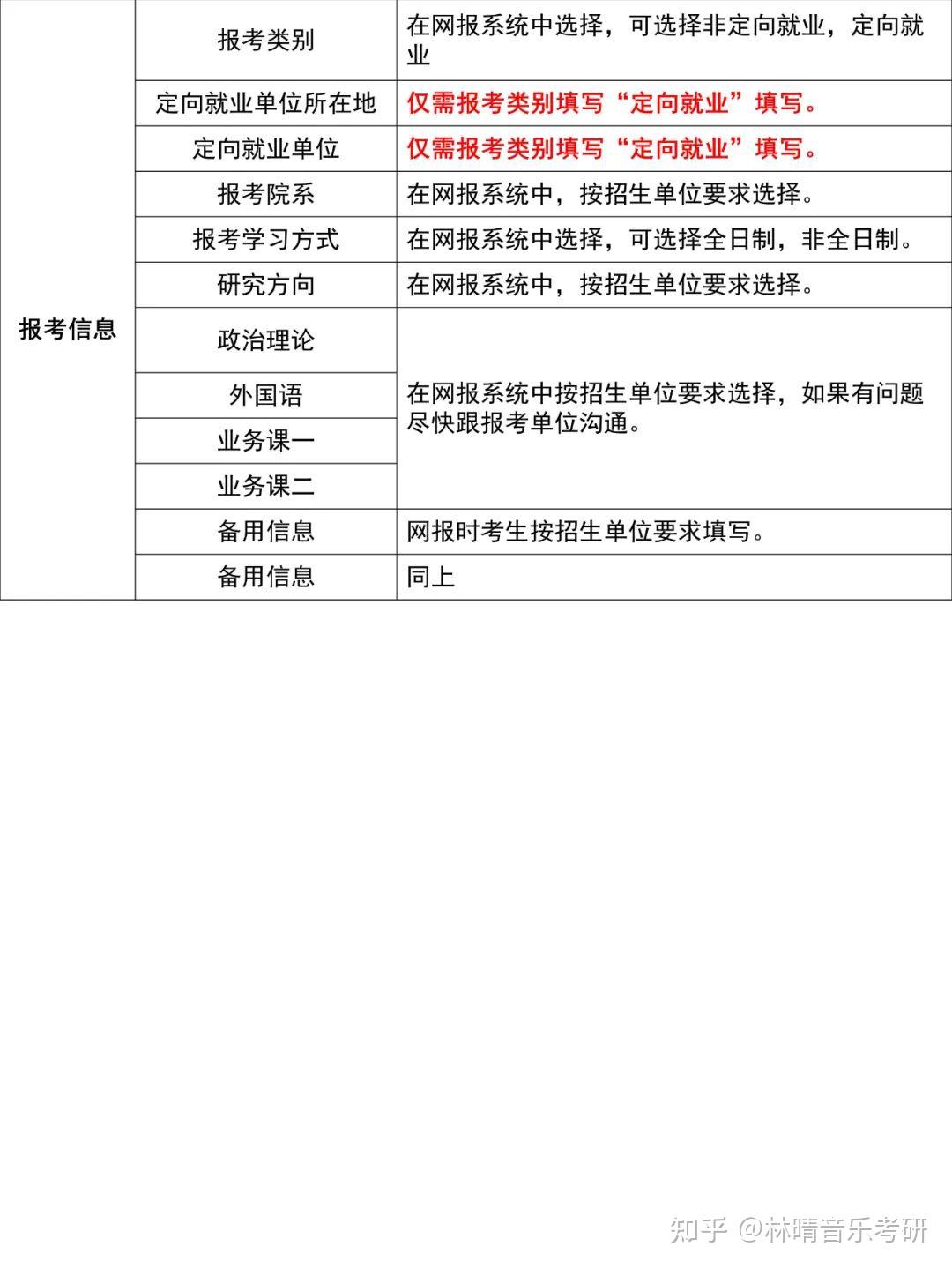
考研报名中的报考类别

考研报名中的报考类别

如何调节考研的心态 稳定的心态:其实我觉得只要做到全力以赴,然后中间不徘徊、不彷徨,认定目标,心态基本上都是稳定的,成功的学生,除了刚开始纠结于考不考得上这个问题紧张心绪不稳定之外,后来都挺稳定的,至少从表面上看上去...