月薪4000交完五险一金剩多少

月薪4000交完五险一金剩多少

邛觅 2025-10-08 科学 1 次浏览 0个评论

  

  我月薪五千,还有高温补贴,还有餐补,还有交通补贴,还有话费补贴,还有……

  等等,能不和小编炫富吗?小编我没你多!

  

  

  不!你听我解释,我是说,发的钱有这么多,为啥到手只剩四千了?

  差不多,扣除五险一金的个人部分,再扣下个税,加加减减,差不多呢。

  

  

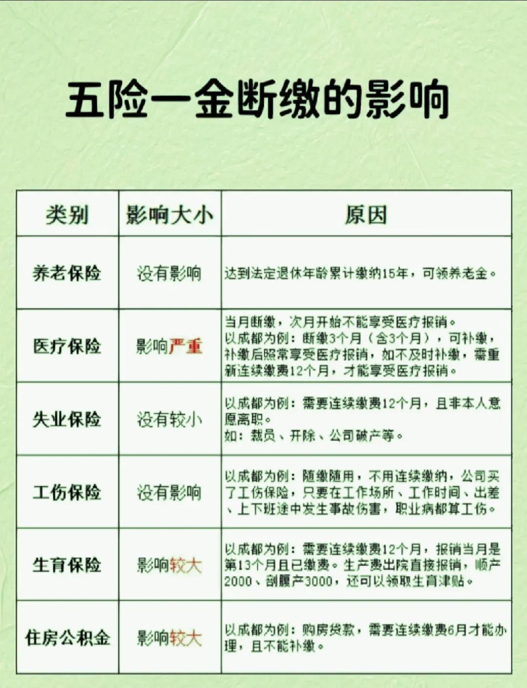
  那我能不能让公司别给我缴社保公积金了啊?

  ………………不!行!

  

  如果您觉得工资里面扣钱项太多了,可以从个税项里面找找有没有能“省”的!

  但是社保钱,绝不能省!绝不哦!

  你的工资薪金里有这么多项

月薪4000交完五险一金剩多少

  不!用!缴!个!税!

  根据个人所得税法规定,工资薪金所得,应该缴纳个税。但是说起工资里面,这个补贴那个补贴,项目多多,哪些是国家法定的免税项呢?

  小编今天把工资薪金中较为常见的免税项给你归归类!(详细,速马!)

  一、“五险一金”

  五险一金企业缴纳部分,是免征个人所得税的;个人则是允许在个税所得额中,扣除规定比例缴付的基本养老保险费、基本医疗保险费和失业保险费。单位和个人分别在不超过职工本人上一年度月平均工资12%的幅度内实际缴存的住房公积金 ,允许在个人应纳税所得额中扣除。

  二、按照国家统一规定发放的补贴、津贴

  比如我们的高温补贴,或者是取暖补贴等,这些国家规定发放的,可以免个税直接发到工资卡里。

  三、离、退休人员工资薪金所得

  退休之后,连工资的个税都不用缴纳哦。按照国家统一规定发给干部、职工的安家费、退职费、退休工资、离休工资、离休生活补助费全部免征个人所得税。

  四、个人福利费

  福利这么多?哪种福利能免税呢?这里指的是根据国家有关规定,从企业、事业单位、国家机关、社会团体提留的福利费或者工会经费中支付给个人的生活补助费;生活补助费是指由于某些特定事件或原因而给纳税人或其家庭的正常生活造成一定困难,其任职单位按国家规定从提留的福利费或者经费中向其支付的临时性生活困难补助。

月薪4000交完五险一金剩多少

  五、独生子女补贴、托儿补助费

  为执行国家计划生育政策,给部分独生子女家庭的员工发放独生子女补贴,不过现在二胎政策开放了,独生子女补贴目测离取消不远了。同时为了让员工安心上班,给有子女的员工发放托儿费,按规定标准发放的费用也不征收个人所得税哦。

  单身?那你再等几年吧。。

  六、差旅费津贴

  “差旅费津贴”其实不属于工资、薪金性质的补贴、津贴,是不征个人所得税的。

  七、误餐补助

  根据《国家税务总局关于修订〈征收个人所得税若干问题的规定〉的公告》规定,“误餐补助”不属于工资、薪金性质的补贴、津贴或者不属于纳税人本人工资、薪金所得项目的收入,不征个人所得税。

所以,还惦记五险一金的费用吗?

五险一金不缴的话,

你可不是赚了,而是赔大了呢!

而且正规的公司也不会为了社保缴纳费用,

而去做违反社保条例的事情~~

  

  编辑:刘正欣

  注:欢迎转载本文,但请标明转载自山西工人报公众号

转载请注明来自夕逆IT,本文标题:《月薪4000交完五险一金剩多少》

每一天,每一秒,你所做的决定都会改变你的人生!

发表评论

快捷回复:

评论列表 (暂无评论,1人围观)参与讨论

还没有评论,来说两句吧...